创投圈重磅利好落地!年末岁终,国家创业投资引导基金旗下京津冀、长三角、粤港澳大湾区三大区域子基金同日完成工商登记,这只今年两会官宣的万亿级基金“航母”正式扬帆,标志着我国科技金融体系迎来关键升级!

这只“国家队”基金到底是什么
它是由财政部100%持股、注册资本1000亿元的“母母基金”——通过“国家级母母基金—区域母基金—子基金”的三层架构,以市场化方式聚焦人工智能、量子科技、氢能储能、6G等前沿领域,重点投向种子期、初创期企业,兼顾早中期中小微企业,核心目标是支撑原创性、颠覆性技术创新和关键核心技术攻关。简单说,它不直接干预微观投资,而是通过专业管理人筛选项目,做科技创新的“耐心资本”后盾。
12月22日,国家创业投资引导基金(以下简称“国家创投引导基金”)旗下的三只区域子基金,分别在北京、上海、深圳三地同日完成工商登记。
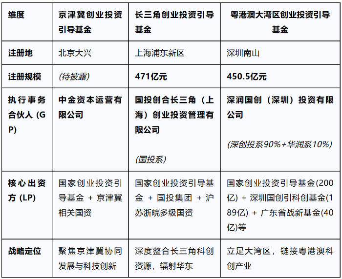
三大舰队集结:京、沪、深创投引导基金横向对比

粤港澳大湾区创业投资引导基金LP及出资情况:

471亿元"长三角创投引导基金"出资结构及GP股东结构:

四大创新亮点,破解行业痛点:
20年超长存续期:打破传统人民币基金7-8年的期限束缚,让颠覆性技术有足够时间成长;
70%资金投早投小:明确要求子基金将七成资金投向种子期/初创期项目,帮早期企业迈过“死亡谷”;
取消地域返投:子基金可在全国范围内筛选优质项目,推动全国统一创投大市场形成;
撬动万亿资本:预计将带动近万亿地方资金和社会资本进场,放大创投市场资金效能。
有何意义?
1.破解科创融资堵点
国家发改委负责人明确,基金将直接解决科创企业初期资金短缺问题,推动重大科技成果转化,为高水平科技自立自强铺路。此前七部门联合印发的《加快构建科技金融体制的若干政策举措》已明确,该基金是科技金融体系的核心抓手,将统筹信贷、资本、保险等资源形成协同效应。
2. 重塑创投市场生态
取消返投约束让资金回归价值本质,烯牛数据创始人直言“这是最重大的利好,将让全国创投市场回归正常的统一大市场状态”。而20年“耐心资本”的定位,将彻底改变行业短期退出的浮躁心态,更利于硬科技领域的长期深耕。
3. 夯实新质生产力根基
基金聚焦的前沿领域与“十五五”规划重点方向高度契合,通过培育战略性新兴产业和未来产业,为经济增长注入新动能。数据显示,2025年前三季度创投市场已现回暖态势,新募基金规模同比上升8.0%,投资金额同比增长9.0%,基金落地将进一步放大这一积极趋势。
创投市场迎来黄金发展期
随着三大区域子基金正式运作,业内信心持续提振。澳银资本副董事长胡艳认为,基金将成为区域科创生态的“连接器”与“加速器”,可探索跨境合作子基金对接港澳科研资源与珠三角产业化能力。烯牛数据创始人预测,2026年更多垂直领域优质GP将获得募资机遇,符合国家战略方向的早期初创企业将迎来融资窗口期。
从政策规划到实质性落地,国家创投引导基金的启航,不仅是资本层面的重磅加持,更是对创新精神的坚定护航。
对于所有的创业者和投资人而言,十五五开局之年值得期待!
转载说明:科创通平台上凡标注其他来源的内容(包括但不限于图片、视频等),均为转载所得。转载的目的在于广泛传递更多信息,以丰富平台内容,为用户提供多元资讯。但需明确的是,科创通股份仅作为信息的传播载体,并不对这些转载内容的真实性、准确性、完整性以及合法性承担任何直接或间接责任 。转载内容的版权归原作者及原始出处所有。
版权问题处理:若您发现平台上的转载内容、图片、视频等存在侵犯您知识产权等版权问题,请立即与我们联系,您可拨打服务执线:028-84549147、或通过其他官方指定渠道(后续如有补充将在此页面更新)向我们反馈。请在反馈时,一并提供身份证明、权属证明以及详细的侵权情况说明,包括但不限于侵权内容的链接、具体侵权点描述等,以便我们能快速核实并依法依规处理。科创通股份在收到完整且有效的相关通知后,将严格按照法律法规要求,及时采取删除侵权内容、断开侵权链接等必要措施,以维护版权方的合法权益。